LOFIT (Lifestyle front Office For Integrating lifestyle medicine in the Treatment of patients)

The LOFIT study...

Description

Background: A healthy lifestyle is indispensable for the prevention of noncommunicable diseases. However, lifestyle medicine is hampered by time constraints and competing priorities of treating physicians. A dedicated lifestyle front office (LFO) in ...

General Design

Type
Clinical trial, Cohort study
Cohort type
Clinical cohort
Data collection type
Prospective
Design
Longitudinal
Design description
randomized controlled trial
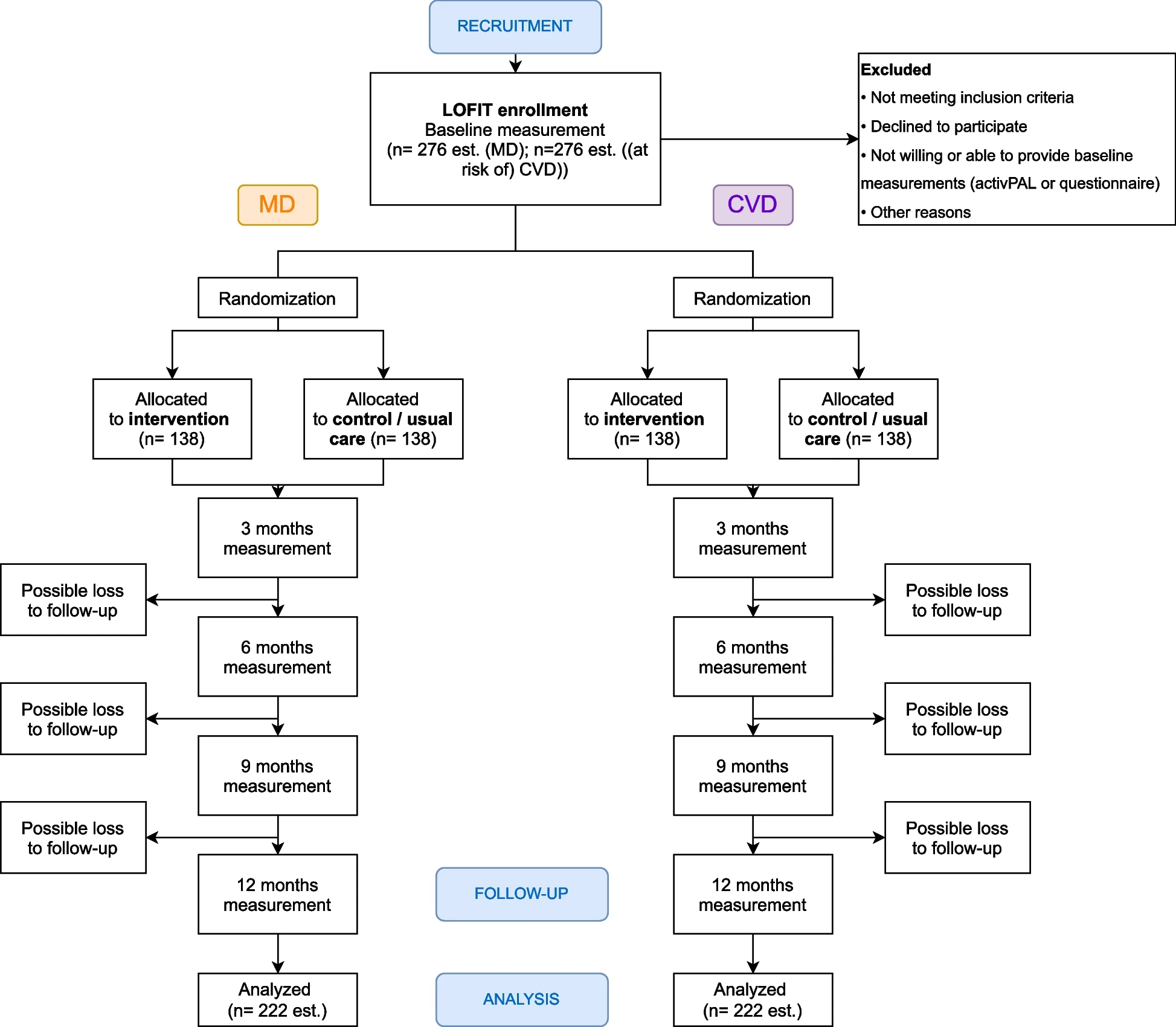
Design schematic
Design schematic
Start/End data collection
2022 until 2024
Design paper
LOFIT (Lifestyle front Office For Integrating lifestyle medicine in the Treatment of patients): a novel care model towards community-based options for lifestyle change—study protocol
PID
https://doi.org/10.34760/675c32173d7b7

Population

Countries
Netherlands (the)
Regions
Noord-Holland, Groningen
Number of participants
325
Population age groups
Adult (18+ years)
Other inclusion criteria
Patients with (an increased risk for) cardiovascular disorders (i.e. cardiovascular disease, hypertension, high cholesterol, diabetes mellitus I and II) or with musculoskeletal disorders (i.e. osteoarthritis, total knee or hip prosthesis) aged ≥18 years are eligible for inclusion. Further inclusion criteria are (1) having a body mass index (BMI) of ≥ 25 kg/m2 and/or (2) smoking.
Other exclusion criteria
Patients will be excluded if they are not able to walk at least 100 m safely (e.g. wheelchair-bound), are pregnant, are cognitively unable to comply with a healthy lifestyle intervention referral or to complete study measurements or are not able to communicate in the Dutch or English language.

Organisations

Lead organisations
  • University Medical Center Groningen (UMCG)
    Netherlands (the)
    https://www.umcg.nl
  • Amsterdam UMC Location Vrije Universiteit Amsterdam (VUMC)
    Netherlands (the)
    https://vumc.nl
Additional organisations

Contributors

Available Data & Samples

Data categories

  • Biological samples
  • Survey data
  • Medical records
  • Physiological/Biochemical measurements

Sample categories

  • Blood

Areas of information

  • Socio-demographic and economic characteristics
  • Lifestyle and behaviours
  • Perception of health, quality of life, development and functional limitations
  • Medication and supplements
  • Health and community care services utilization
  • Physical measures and assessments
  • Laboratory measures
  • Social environment and relationships

Subpopulations

List of subpopulations for this resource...

No results for current selection

Collection events

List of collection events defined for this resource...

No results for current selection

Publications

Funding & Acknowledgements

Funding
This study is funded by The Netherlands Organization for Health Research and Development (ZonMw) under grant agreement no. 555003208. The funders will not have any role in data collection, analysis, interpretation of the data or decision to submit results.